Streamline Your Business with Complete Process Automation

From documentation to automation and optimization — everything in a single platform.

Home Illustration
1

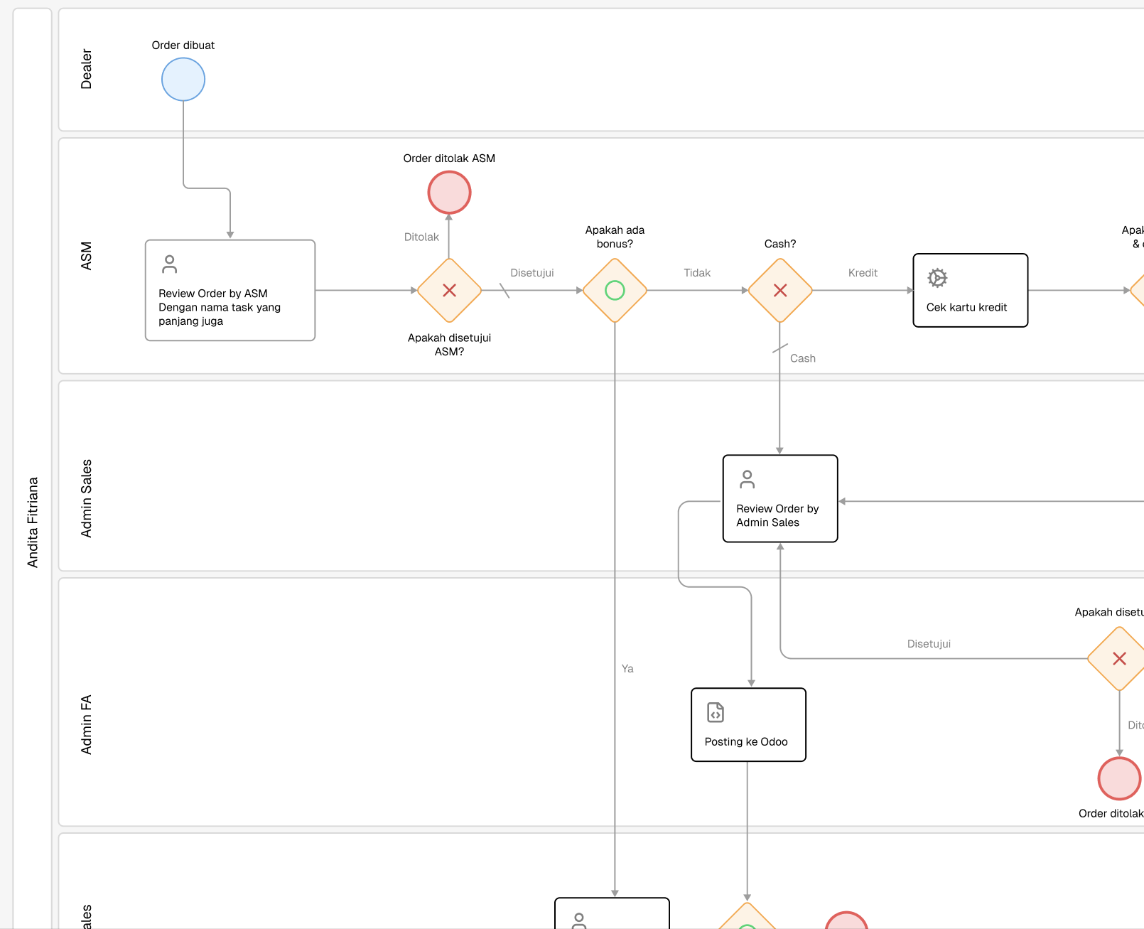
Standard Process Modeling (BPMN 2.0) + Versioning

Processes are easy to understand across functions, and move faster to execution thanks to a global standard notation.

Home Illustration
2

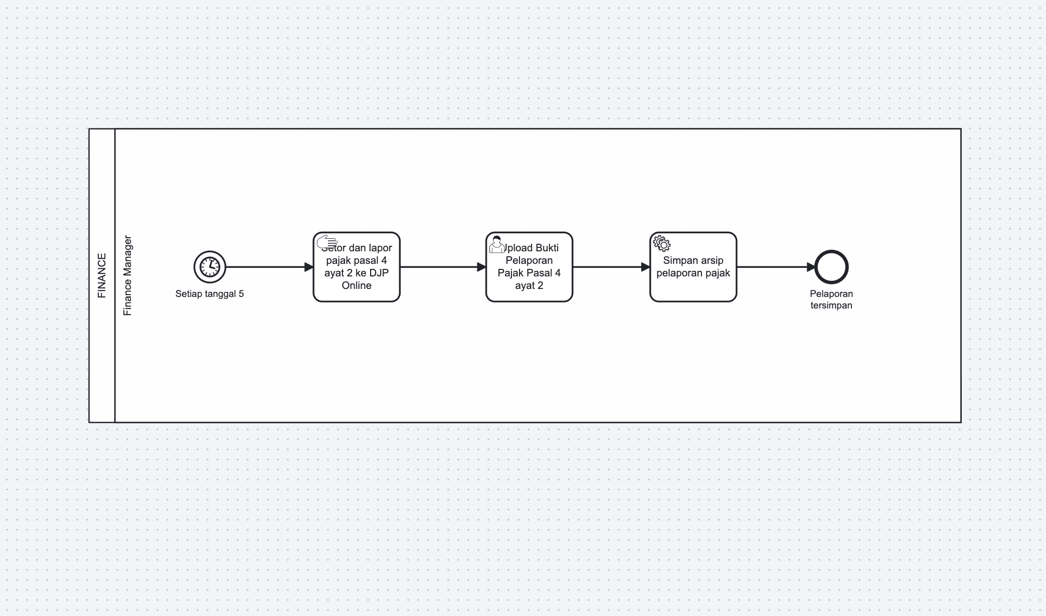
End-to-End Workflow Orchestration (People + Systems)

Run processes from human tasks, systems, and devices; scale from simple to complex.

Home Illustration
3

No-Code App & Report Builder

Non-IT teams can build forms and approval/notification flows without coding.

Home Illustration
4

Templates & Use-Case Accelerators

Start fast from best practices (HR, procurement, helpdesk, etc.) then customize.

Home Illustration
5

Integrations & Connectors (API/Webhook, ERP/CRM, Chat)

Eliminate data re-entry; sync execution with core apps and notification channels (email/chat).

Home Illustration
6

Monitoring, Analytics & Compliance (SLA, Bottlenecks, RBAC, Audit)

Spot bottlenecks, uphold SLAs, be audit-ready; role-based access control.

Home Illustration

Ready to Digitally Transform Your Business Processes?

Join 100+ companies already experiencing maximum productivity